
VATS Bypass Module (ALLSPARK)
Project Bumblebee VATS Bypass Module (ALLSPARK)
My son and I decided to resto-mod a 1977 Camaro to look like Bumblebee from Transformers the movie. In the process we added throttle body fuel injection (TBI) from a 1991 Pontiac Firebird. The Engine Control Module (ECM) had a system called VATS (Vehicle Anti-Theft System). The ECM and TBI did not come with the body control module or ignition switch. Now with two options: 1) reprogram the ECM to disable VATS or make a bypass module. We decided to use a VATS Bypass Module. So, our options were hide the VATS Bypass Module in the dash or incorporate it into the design. The ALLSPARK was born. Since the ALLSPARK is what gives transformers life it was only fitting that the ALLSPARK enable fuel and spark in the ECM. Therefore, the ALLSPARK will give our Bumblebee life too.
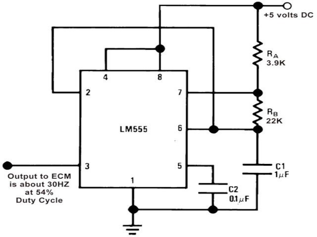
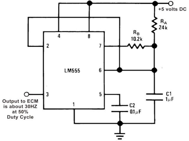
The VATS Bypass Module Circuit
The ALLSPARK is a simple circuit that generates a square wave at 30Hz. The circuit was built and tested then embedded in clear casting epoxy with an exposed USB connector. The USB connector will plug into a spot on the center console and connects to the correct pin on the ECM.
The circuit embedded in the casting epoxy is a simple 555 timer circuit. To bypass VATS the circuit needs to output 30 hertz (Hz) at about 50% duty cycle. Duty cycle is the percent high versus the percent low so, at 50% the time high equals the time low. A standard 555 timer circuit has a duty cycle greater than or less than 50%. However, after some research we discovered a 50% duty cycle 555 timer circuit (Datasheet pg-10). It should be noted that the ECM doesn’t really care about duty cycle but should be close to 50%. These are the two circuits we used to build the ALLSPARK. Both of the VATS Bypass Modules work as shown below. In the circuits below there’s subtle differences but one will produce almost exactly 50% duty cycle.
ECM / PCM VATS Location
Initially my son and I were using GM engine control module (ECM) 1228746. This ECM used pin B6 for the VATS signal. When the VATS signal is present it will pull pin B6 to ground 30 times per second. We then decided to upgrade the transmission to a 4L60e. This change required a powertrain control module (PCM). So, we found GM PCM 16197427 or 16196395. The 16197427 is better PCM and will also control the 4L60e transmission. By default, the PCM does not have VATS enabled. Since we wanted to use VATS, we searched for the pin location on PCM 16197427. After much research we discovered that the VATS inputs for PCM 16197427 is at pin B7. The B7 pin location was vacant on the 16197427. So, we installed the wire removed from pin B6 of the 1228746 ECM harness, enable VATS in the PCM programming, and just like magic VATS is now working. For a full pin to pin conversion1228746 to 16197427 here’s the spreadsheet we used (engine only or engine and transmission).




